Sharing Project Amber with the Mental Health Community
New open source resources to help researchers collect and interpret electroencephalography (EEG) data for mental health measurement
Today at the Sapien Labs Symposium, my colleague Vlad Miskovic presented insights from Project Amber, an early stage mental health project at X. Amber’s small team of neuroscientists, hardware and software engineers, machine learning researchers and med-tech product experts have been developing prototype technologies to help tackle the huge and growing problem of poor mental health. After three years of exploration, we recently wrapped up our work at X. Now we are making our technology and research findings freely available in the hope that the mental health community can build upon our work.
Poor mental health is a huge and growing problem globally. The World Health Organization estimated in 2017 that 322M people globally suffer from depression and 264M from anxiety. The COVID-19 pandemic is causing widespread psychological distress, affecting even more people.
One of the challenges is that it is truly difficult to assess mental health, both for people who are distressed and for health care providers who are not experts in mental health. With 1000 possible symptom combinations, depression manifests differently in different people. Today’s assessment of mental health mostly relies on asking people a series of questions in a conversation with a clinician or via surveys such as the PHQ-9 or GAD-7, which are subjective. While it is important to capture the subjective experience of a person living with mental health problems, the field is missing objective measures that are commonplace in other areas of health. For example, people with diabetes and their doctors routinely measure blood glucose and use these data to make adjustments to insulin, diet and exercise regimes — but there is no equivalent for depression or anxiety.
Amber’s moonshot: Finding a biomarker for depression
Our journey started by asking the question: what if we could make brain waves as easy to measure and interpret as blood glucose, and use them as an objective measurement of depression? Our approach was to marry cutting-edge machine learning techniques with a 96-year-old technology to measure electrical activity in the brain: electroencephalography (EEG).
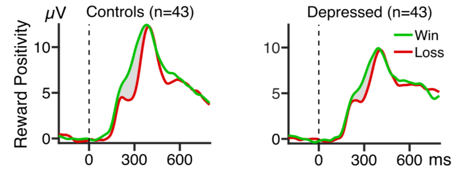
We were inspired by neuroscience studies showing that certain patterns of electrical activity in the brain correspond with depression symptoms. For example, many depressed people find that things that once brought them pleasure no longer do so; they don’t experience the reward that follows a positive experience. By designing specific game-like tasks that people complete while their brain activity is being measured using EEG, scientists can gauge processing within the brain’s reward system. It turns out that the brain response following a win in the game — an event related potential (ERP) — is subdued in people who are depressed, compared to those who are not.
Difference in reward response among depressed and non-depressed people (unpublished data from Amber feasibility study with Florida State University)
This blunted brain response is a reliable effect that has been shown in many studies, which we replicated in our own study carried out in partnership with Greg Hajcak and his team at Florida State University.
However, these studies were done in neuroscience research labs. They require expensive specialist equipment and highly trained EEG experts to collect, process and interpret the data. For EEG to come out of the lab and into the real world as a mental health assessment tool in a primary care doctor’s office, counseling centre or psychiatric clinic, it needs to become more accessible and usable at scale.
Our project at X focused on three areas:
1) Making EEG data easier to collect
2) Making EEG data easier to interpret
3) Understanding how this technology might be applied in the real world
The rest of this post lays out our work and insights in each of these areas.
Making EEG data easier to collect: The Amber EEG system
Our team set out to develop an easy-to-use, low-cost, portable, research-grade EEG system.
Hardware engineer Gabriella Levine (left), neuroscientist Sarah Laszlo (right) testing early Amber prototypes
We built many prototypes of bioamplifiers, headsets and sensors, and tested them in feasibility studies at X and at Florida State University.
A selection of the Amber EEG prototypes
In our final prototype the headset slips on like a swim cap and can be put on by anyone with minimal training, taking around three minutes to set up. It uses three dry sensors arranged along the midline at Fz, Cz, Pz, the most important channels for ERP assessments of reward and cognitive function. The accompanying bioamp can support up to 32 channels, so it’s possible to connect a standard headset with some modifications. Amber’s system can be used to collect resting state EEG and event-related potentials with our software that time-locks a task to the EEG measurement.
Making EEG data easier to interpret: Applying machine learning techniques to EEG signal
Our team also explored how new approaches in machine learning can be applied to interpreting EEG data. To make EEG data usable by mental health researchers and clinicians more broadly — i.e. outside electrophysiology labs and neurology clinics — it would be helpful to have automated ways to denoise the signals at scale, and to determine which aspects of the EEG signal are relevant. Collaborating with the team at DeepMind, we adapted methods from unsupervised representation learning to address these challenges. We set out our findings in a paper that will be presented at the ICLR 2021 conference (Link to accepted paper added 8 February 2021).
First, we demonstrated that representation learning approaches such as autoencoders could be leveraged to effectively denoise EEG signals without a human EEG expert in the loop. This is important to enable processing EEG data at scale. Second, we offer a proof of concept that it’s possible to extract interpretable features that are relevant to mental health. We used these features obtained from disentangling autoencoders to predict several clinical labels such as major depressive disorder and generalized anxiety disorder, based on a clinical interview by a mental health expert. Unlike previous studies, we were able to do this for an individual participant (rather than a group), which is essential to make it useful in a clinical setting. The methods were capable of recovering usable signal representations from single EEG trials. This means that it may be possible to derive clinically useful information from brain electrophysiology with far fewer data samples than what is traditionally used in research labs, which often rely on hundreds of experimental trials.
Understanding how this technology might be applied in the real world: Insights from user research
Over the course of our project, we conducted over 250 interviews with potential users of this technology. We spoke to people with lived experience of mental health problems and with clinicians of all kinds, including counsellors, therapists, psychiatrists, clinical psychologists, social workers, primary care practitioners and pediatricians. We tested how Amber’s proposition of introducing a new, more objective measure of depression and anxiety resonated with them, how they might use it in their daily lives and professional practice, and what the challenges might be in introducing such a radical new approach.
Here are three key insights from our user research:
- Mental health measurement remains an unsolved problem. Despite the availability of many mental health surveys and scales, they are not widely used, especially in primary care and counseling settings. Reasons range from burden (“I don’t have time for this”) to skepticism (“Using a scale is no better than using my clinical judgement”) to lack of trust (“I don’t think my client is filling this in truthfully” and ”I don’t want to reveal this much to my counsellor”). These findings were in line with the literature on measurement-based mental health care. Any new measurement tool would have to overcome these barriers by creating clear value for both the person with lived experience and the clinician.
- There is value in combining subjective and objective data. People with lived experience and clinicians both welcomed the introduction of objective metrics, but not as a replacement for subjective assessment and asking people about their experience and feelings. The combination of subjective and objective metrics was seen as especially powerful. Objective metrics might validate the subjective experience; or if the two diverge, that in itself is an interesting insight which provides the starting point for a conversation.
- There are multiple use cases for new measurement technology. Our initial hypothesis was that clinicians might use a “brainwave test” as a diagnostic aid. However, this concept got a lukewarm reception. Mental health experts such as psychiatrists and clinical psychologists felt confident in their ability to diagnose via clinical interview. Primary care physicians thought an EEG test could be useful, but only if it was conducted by a medical assistant before their consultation with the patient, similar to a blood pressure test. Counsellors and social workers don’t do diagnosis in their practice, so it was irrelevant to them. Some people with lived experience did not like the idea of being labelled as depressed by a machine. By contrast, there was a notably strong interest in using technology as a tool for ongoing monitoring — capturing changes in mental health state over time — to learn what happens between visits. Many clinicians asked if they could send the EEG system home so their patients and clients could repeat the test on their own. They were also very interested in EEG’s potential predictive qualities, e.g. predicting who is likely to get more depressed in future. More research is needed to determine how a tool such as EEG would be best deployed in clinical and counseling settings, including how it could be combined with other measurement technologies such as digital phenotyping.
Much of our research was conducted in the US and the UK in partnership with Shift, a nonprofit based in London. This report by Shift details the research and the findings. (Report added on 15 December 2020.)
Opening up Amber to the world
We didn’t succeed in our original goal of finding a single biomarker for depression and anxiety. It is unlikely that one exists, given the complexity of mental health. Yet there’s no question that there is a huge opportunity for technology to enable better measurement.
This will empower individuals and their healthcare provider to better match intervention options to an individual’s needs, to measure the impact of those interventions, and ultimately promote better mental health. While the promise of emerging measurement techniques like EEG/ERP and digital phenotyping is very exciting, it is still early days. There are many pitfalls on the path to making tech-enabled mental health measurement work in the real world, and more research needs to be done.
For this reason we’ve decided to make Amber’s technology and insights available to the global mental health community. We believe we can make a bigger and faster impact on this huge problem by sharing our work freely.
Today, we are open-sourcing our hardware designs, visualizer and stimulus software of the Amber prototype EEG system and putting the code on Github. We are also pledging the free use of our patents and applications listed in this patent pledge. We are making these resources available so that mental health researchers have all of the specifications, code, and permissions they would need to rebuild our EEG system, or design their own based on it. In addition we are donating 50 assembled Amber prototype devices to Sapien Labs for use by researchers worldwide as part of their Human Brain Diversity Project which supports EEG research globally, with an emphasis on low-income countries and underrepresented groups.
We hope that open-sourcing our EEG system and publishing our machine learning techniques will be of value not just to EEG experts, but also to the wider mental health research community who were perhaps put off by the complexity and cost of working with EEG before. Addressing today’s challenges will require new partnerships between scientists, clinicians, technologists, policymakers, and individuals with lived experience. Now more than ever, more diverse voices, more multi-disciplinary collaboration, and more open sharing of knowledge are needed to unlock better mental health for everyone.
To learn more about Amber’s technology and user research, please visit the following links:
- Amber EEG system hardware and software repository on Github
- Amber patent pledge
- Amber’s machine learning paper “Representation learning for improved interpretability and classification accuracy of clinical factors from EEG”, accepted by ICLR Conference (Link to accepted paper added on 8 February 2021.)
- “Empowering students and clinicians with mental health data”, a report on the user research we conducted between 2018 and 2020 in partnership with Shift, a social innovation charity. (Report link added on 15 December 2020.)
Please note: The Amber EEG System is a prototype investigational device and has not been evaluated by the US Food and Drug Administration or any other regulatory agency for any purpose, including a medical purpose.
This blog was first published on 2 November 2020 and updated on 15 December 2020 with a link to the Shift user research report, and on 8 February 2021 with the link to the ML paper accepted by ICLR.